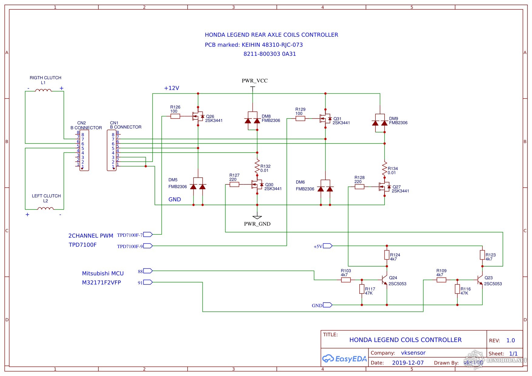
Schematic_HONDA-LEGEND_PWR
-
vks
- Сообщения: 170
- Зарегистрирован: 31 дек 2014, 18:16
Schematic_HONDA-LEGEND_PWR
1 комментариев •
Страница 1 из 1
-
alekcei kab.
- Сообщения: 306
- Зарегистрирован: 27 дек 2018, 18:25
- Имя: алексей
- Откуда: самара
извеняюсь оценка случайная мышка не подключается одно гнездо в рачем состоянии под модем курсор перевожу пальцем урывками вкл. что попало. о формулах это в общем.
1 комментариев •
Страница 1 из 1

